모두CBT | 국가고시 실기시험 부시기!

36~70 [17년 2회 ~ 20년 4회 일부] 해설 페이지

36~70 [17년-2회 ~ 20년-4회 일부]

    1

    36~70 [17년-2회 ~ 20년-4회 일부]

    스프링클러설비에는 감시제어반과 동력제어반으로 구분하여 설치하여야 하는데 구분하여 설치하지 않아도 되는 경우 3가지를 쓰시오.

    1. 내연기관에 따른 가압송수장치를 사용하는 스프링클러설비

    2. 고가수조에 따른 가압송수장치를 사용하는 스프링클러설비

    3. 가압수조에 따른 가압송수장치를 사용하는 스프링클러설비

    2

    36~70 [17년-2회 ~ 20년-4회 일부]

    소화설비에 사용되는 진공계, 압력계의 각 설치위치와 측정범위를 보기에서 골라 쓰시오.


    [보기]

    ① 설치위치 : 펌프 흡입측 배관, 펌프 토출측 배관

    ② 측정범위 : 대기압 이하의 압력, 대기압 이상의 압력

    (1) 진공계

    설치위치 : 펌프 흡입측 배관

    측정범위 : 대기압 이하의 압력


    (2) 압력계

    설치위치 : 펌프 토출측 배관

    측정범위 : 대기압 이상의 압력

    3

    36~70 [17년-2회 ~ 20년-4회 일부]

    다음 보기의 옥외소화전의 호스접결구 설치기준과 관련하여 다음 빈칸안의 내용을 쓰시오.


    호스접결구는 지면으로부터 높이가 ( ① )m 이상 ( ② )m 이하의 위치에 설치하고 특정소방대상

    물의 각 부분으로부터 하나의 호스접결구까지의 수평거리가 ( ③ )m 이하가 되도록 설치하여야 한다.

    1. 0.5

    2. 1

    3. 40

    4

    36~70 [17년-2회 ~ 20년-4회 일부]

    포소화설비에서 포소화약제 혼합장치의 혼합방식 5가지를 쓰시오.

    ① 펌프 프로포셔너방식

    ② 라인 프로포셔너방식

    ③ 프레져 프로포셔너방식

    ④ 프레져사이드 프로포셔너방식

    ⑤ 압축공기포 믹싱챔버방식

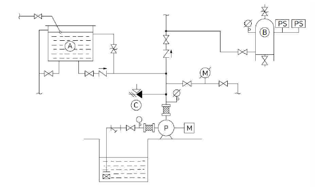
    5

    36~70 [17년-2회 ~ 20년-4회 일부]

    다음 조건을 기준으로 옥내소화전설비에 대한 물음에 답하시오.


    (1) 위 도면에 표시된 번호의 부품명칭을 쓰시오.

    (2) 위 도면의 ⑧번 부품을 사용하는 이유를 설명하시오.

    (3) 위 도면의 ⑦번 배관을 설치하는 목적을 설명하시오.

    (4) 펌프의 정격토출압력이 1.0[MPa]인 경우 3 부품의 작동압력 [MPa] 범위를 쓰시오.

    (5) 2에 연결된 급수배관의 최소 구경 [mm]은 얼마인가?

    (6) 2의 용량 [L]은 얼마 이상으로 해야 하는가?

    문제이미지

    (1) 부품명칭

    1. 감수경보장치 2. 물올림장치 3. 릴리프밸브 4. 체크밸브 5. 유량계 6. 성능시험배관 7. 순환배관 8. 플렉시블 조인트


    (2) 플렉시블 조인트 : 펌프의 진동 방지


    (3) 순환배관 : 체절 운전 시 수온 상승 방지


    (4) 1.0 * 1.4 = 1.4 MPa


    (5) 15 mm


    (6) 100 L

    6

    36~70 [17년-2회 ~ 20년-4회 일부]

    피난기구에 대하여 다음 각 물음에 답하시오.

    문제이미지

    (1) A : 미끄럼대 , B: 구조대 C : 피난교, D : 다수인 피난장비

    E : 구조대, F : 피난교, G : 다수인 피난장비, H : 승강식 피난기


    (2) 0.5 , 1 , 1.2

    7

    36~70 [17년-2회 ~ 20년-4회 일부]

    이산화탄소 소화설비~~~~(심부화재, 고압식, 전역방출방식)


    (1) 화재안전기준에 따라 통신기기실 헤드의 방사압력은 몇 MPa 이상?

    (2) 화재안전기준에 따라 통신기기실에서 이산화탄소 소요량이 몇 분 이내 방사되어야 하는가?

    (3) 고압식 약제저장용기의 내압시험압력[MPa]은 얼마 이상?

    (4) 이산화탄소 소화설비용으로 강관을 사용할 경우 다음 설명의 빈칸안의 적절한 내용을 적으시오.

    [보기]

    강관을 사용하는 경우의 배관은 압력배관용 탄소강관(KS D 3562) 중 스케줄 ( ① )(저압식 스케줄 40) 이상의 것 또는 이와 동등 이상의 강도를 가진 것으로 아연도금 등으로 방식처리된 것을 사용할 것. 다만, 배관의 호칭구경이 20mm 이하인 경우에는 스케줄 ( ② ) 이상인 것을 사용할 수 있다.

    (1) 2.1 MPa 이상

    (2) 7분 이내

    (3) 25MPa

    (4) 80, 40

    8

    36~70 [17년-2회 ~ 20년-4회 일부]

    전역방출식 방식의 이산화탄소 소화설비를 설치하려 한다......(고압식)


    (1) 저장용기의 내압시험압력은 몇 MPa인가?

    (2) ‘기동용 가스용기에는 내압시험압력의 ( )배부터 내압시험압력 이하에서 작동하는 안전장치를 설치 할 것’에서 ( )안의 수치를 적으시오.

    (3) 분사헤드의 방출압력은 21℃에서 몇 MPa 이상이어야 하는가?

    (4) 가스용기의 개방밸브는 작동방식에 따라 3가지로 분류되는데 명칭은?

    (1) 25MPa

    (2) 0.8

    (3) 2.1Mpa

    (4) 전기식, 기계식, 가스압력식

    9

    36~70 [17년-2회 ~ 20년-4회 일부]

    옥내소화전설비의 수원은 산출된 유효수량 외 유효수량의 1/3 이상을 옥상에 설치하여야 한다. 설치 예외사항 4가지를 쓰시오.

    1. 지하층만 있는 건축물

    2. 가압수조를 가압송수장치로 설치한 경우

    3. 고가수조를 가압송수장치로 설치한 경우

    4. 지표면으로부터 건축물 상단까지 높이 10미터 이하인 경우

    10

    36~70 [17년-2회 ~ 20년-4회 일부]

    발전기실에 할로겐화합물 및 불활성 기체 소화설비를 설치하고자 한다. 국가화재안전기준을 참고하여

    다음 물음에 답하시오.


    (1) 용어의 정의

    - ( ① ) : 불소, 염소, 브롬 또는 요오드 중 하나 이상의 원소를 포함하고 있는 유기화합물을 기본성분으

    로 하는 소화약제를 말한다.

    - ( ② ) : 헬륨, 네온, 아르곤 또는 질소가스 중 하나 이상의 원소를 기본성분으로 하는 소화약제를 말한다.


    (2) 할로겐화합물 및 불활성기체 소화설비의 설치제외장소 2가지를 쓰시오.

    1-1 : 할로겐화합물 소화약제

    1-2 : 불활성기체 소화약제


    2-1 : 사람이 상주하는 곳으로써 최대 허용설계농도를 초과하는 장소

    2-2 : 제 3류 위험물 및 제5류 위험물을 사용하는 장소

    11

    36~70 [17년-2회 ~ 20년-4회 일부]

    이산화탄소 소화설비의 분사헤드 설치제외장소에 대한 다음 ( ) 안을 완성하시오.

    - 방재실, 제어실 등 사람이 ( ① )하는 장소

    - 니트로셀룰로오스, 셀룰로이드 제품 등 ( ② )을 저장, 취급하는 장소

    - 나트륨, 칼륨, 칼슘 등 ( ③ )을 저장, 취급하는 장소

    1. 상시근무

    2. 자기연소성물질

    3. 활성금속물질

    12

    36~70 [17년-2회 ~ 20년-4회 일부]

    할론소화설비에 관한 다음 각 물음에 답하시오.


    (1) 할론소화약제의 구성원소 4가지를 원소기호로 쓰시오.

    (2) 할론소화약제 중 상온에서 기체이며 염소계통의 유독가스를 발생하지 않는 약제는 어떤 약제인지 그

    종류를 쓰시오.

    (3) 가압용 가스용기는 질소가 충전된 것으로 하고 그 압력은 21℃에서 몇 MPa 또는 몇 MPa이 되도록

    하여야 하는지 쓰시오.

    (4) 가압식 저장용기에는 몇 MPa 이하의 압력으로 조정할 수 있는 압력조정장치를 설치하여야 하는가?

    (5) 하나의 구역을 담당하는 소화약제 저장용기의 소화약제량의 체적합계보다 그 소화약제 방출시 방출경

    로가 되는 배관(집합관 포함)의 내용적이 몇 배 이상일 경우 해당 방호구역에 대한 설비를 별도 독립

    방식으로 하여야 하는지 쓰시오.

    (1) C, F, Cl, Br

    (2) Halon 1301

    (3) 2.5MPa 또는 4.2 MPa

    (4) 2.0MPa

    (5) 1.5배

    13

    36~70 [17년-2회 ~ 20년-4회 일부]

    다음은 아파트의 각 세대별 주방 및 오피스텔의 각 실별 주방에 설치하는 주거용 주방자동소화장치

    의 설치기준이다. ( ) 안을 완성하시오. (개정사항 24-1회 참조)


    [보기]

    - 소화약제 ( 1 )는 ( 2 ) (주방에서 발생하는 열기류 등을 밖으로 배출하는 장치를 말한다.)의 청소 부분과 분리되어 있어야 하며, 형식승인받은 유효설치 높이 및 ( 3 )에 따라 설치할 것

    - ( 4 ) (전기 또는 가스)는 상시 확인 및 점검이 가능하도록 설치할 것

    - 가스용 주방자동소화장치를 사용하는 경우 탐지부는 ( 5 )와 분리하여 설치하되, 공기보다 가벼운 가스를 사용하는 경우에는 ( 6 )면으로부터 ( 7 ) 이하의 위치에 설치하고, 공기보다 무거운 가스를 사용하는 장소에는 ( 8 )면으로부터 ( 7 ) 이하의 위치에 설치할 것

    1) 방출구

    2) 환기구

    3) 방호면적

    4) 차단장치

    5) 수신부

    6) 천장

    7) 30cm

    8) 바닥


    14

    36~70 [17년-2회 ~ 20년-4회 일부]

    펌프의 성능은 체절운전시 정격토출압력의 ( ① )%를 초과하지 아니해야 하고, 유량측정장치는 성능 시험배관의 직관부에 설치하되, 펌프의 정격토출량의 ( ② )% 이상 측정할 수 있는 성능이 있어야 한다.

    (1) 140

    (2) 175

    15

    36~70 [17년-2회 ~ 20년-4회 일부]

    포소화설비의 소화약제로 사용되는 수성막포의 장점 및 단점을 각각 2가지씩 쓰시오.

    장점 : 장기간 보관 가능, 타약제와 겸용사용 가능

    단점 : 비싸다, 내열성이 좋지 않음

    16

    36~70 [17년-2회 ~ 20년-4회 일부]

    연결송수관설비에 가압송수장치를 계단식 아파트가 아닌 곳에 설치하였다. 다음 각 물음에 답하시오.


    (1) 가압송수장치를 설치하는 최소 높이는 몇 m인지 쓰시오.

    (2) 최상층에 설치된 노즐선단의 방수압력[MPa]을 쓰시오.

    (1) 70m

    (2) 0.35MPa

    17

    36~70 [17년-2회 ~ 20년-4회 일부]

    제1종 분말소화약제의 비누화현상의 발생원리 및 화재에 미치는 효과에 대해서 설명하시오.

    (1) 발생원리 : 에스테르가 알칼리에 의해 가수분해 되어 알코올과 산의 알칼리염이 됨

    (2) 화재에 미치는 영향 : 질식소화, 재발화 억제효과

    18

    36~70 [17년-2회 ~ 20년-4회 일부]

    배관의구경은 해당 방호구역(전기실)에 얼마 이내에 방호구역 각 부분에 최소 설계농도의 몇 % 이상 해당하는 약제량이 방출되도록 하여야 하는지 방사시간과 방출량을 쓰시오.

    방사시간 : 2분 (120s)

    방출량 : 95%

    19

    36~70 [17년-2회 ~ 20년-4회 일부]

    다음은 승강식 피난기 및 하향식 피난구용 내림식 사다리의 설치기준일 때 빈칸을 채우시오.


    [보기]

    - 대피실의 면적은 ( ① )m^2 (2세대 이상일 경우에는 3m^2 ) 이상으로 하고 건축법 시행령 규정에 적합하여야 하며 하강구(개구부) 규격은 직경 ( ② ) 이상일 것

    - 대피실의 출입문은 ( ③ )으로 설치하고, 피난방향에서 식별할 수 있는 위치에 “대피실” 표지판을 부착할 것

    - 착지점과 하강구는 상호 수평거리 ( ④ ) 이상의 간격을 둘 것

    - 승강식피난기는 ( ⑤ ) 또는 성능시험기관으로 지정받은 기관에서 그 성능을 검증받은 것으로 설치할 것

    (1) 2m^2

    (2) 60cm

    (3) 60분+방화문 또는 60분 방화문

    (4) 15cm

    (5) 한국소방산업기술원

    20

    36~70 [17년-2회 ~ 20년-4회 일부]

    1. Halon 1301 분사헤드의 방사압력은 몇 MPa 이상으로 하여야 하는가?

    2. 저장압력은 몇 MPa ?

    3. 충전비는 ?

    (1) 0.9 MPa

    (2) 2.5 MPa 또는 4.2 MPa

    (3) 0.9~1.6 이하

    21

    36~70 [17년-2회 ~ 20년-4회 일부]

    관부속류에 관한 다음 소방시설 도시기호의 명칭을 쓰시오.

    문제이미지

    (1) 분말, 탄산가스, 할론헤드

    (2) 선택밸브

    (3) Y형 스트레이너

    (4) 맹플랜지

    22

    36~70 [17년-2회 ~ 20년-4회 일부]

    할로겐화합물 및 불활성기체 소화약제의 구비조건 4가지를 쓰시오.

    1. 소화성능이 우수할 것

    2. 인체 독성이 낮을 것

    3. 오존층파괴지수가 낮을 것

    4. 지구온난화지수가 낮을 것

    23

    36~70 [17년-2회 ~ 20년-4회 일부]

    각종 제연방식 중 자연제연방식에 대한 내용....


    (1) 현재 일반적으로 가장 많이 이용하고 있는 제연방식 3가지

    (2) 상기 자연제연방식을 변경하여 화재실 상부에 배연기를 설치하여 배출한다면 그 방식을 쓰시오.

    (1) 기계제연방식, 자연제연방식, 스모크타워제연방식

    (2) 제3 형 기계제연방식

    24

    36~70 [17년-2회 ~ 20년-4회 일부]

    연결송수관설비에 대한 다음 각 물음에 답하시오.


    (1) 가압송수장치를 설치하는 최소 높이[m]와 가압송수장치를 설치하는 이유

    (2) 가압송수장치의 흡입측에 연성계 또는 진공계를 설치하지 아니할 수 있는 경우 2가지

    (3) 최상층에 설치된 노즐선단의 방수압력[MPa]을 쓰시오.

    (4) 11층 이상 건축물의 방수구를 단구형으로도 설치할 수 있는 경우 2가지를 쓰시오.

    (1) 70m, 소방차에서 공급하는 수력만으로 규정 선단방사압력을 유지할 수 없기 때문

    (2) 수원의 수위가 펌프의 위치보다 높을 경우, 수직회전축 펌프의 경우

    (3) 0.35MPa

    (4) 아파트의 용도로 사용되는 층, 스프링클러설비가 유효하게 설치 돼있고, 방수구가 2개소 이상 설치된 층

    25

    36~70 [17년-2회 ~ 20년-4회 일부]

    에탄을 저장하는 창고에 이산화탄소소화설비를 설치.....(고압식)


    (1) 상기 조건에서 빈칸을 채우시오.

    분사헤드의 방사압력 ( ① ) 이상

    이산화탄소의 방사시간 ( ② ) 이내

    저장용기의 저장압력 ( ③ )

    저장용기실의 온도 ( ④ )

    강관의 종류(배관) ( ⑤ )


    (2) 이산화탄소소화설비의 자동식 기동장치에 사용되는 화재감지기회로(일반감지기를 사용할 경우)는 어떤 방식이어야 하는지 그 방식의 이름과 내용을 설명하시오.

    (1-1) 2.1MPa

    (1-2) 1분

    (1-3) 5.3 MPa (15도씨 경우), 6 MPa (10도씨 경우)

    (1-4) 40도씨 이하

    (1-5) 압력배관용 탄소강관 중 스케줄 80 이상


    (2) 이름 : 교차회로방식

    내용 : 하나의 담당구역 내 2 이상의 감지기 회로를 설치하고 2 이상의 감지기회로가 동시에 감지되는 때의 작동하는 방식

    26

    36~70 [17년-2회 ~ 20년-4회 일부]

    지하 2층, 지상 10층인 특정소방대상물이 아래와 같은 조건에서 스프링클러설비를 설계하고자 할 때...


    (1) 기호 A의 명칭과 유효수량[L]을 쓰시오.

    (2) 기호 B의 명칭과 그 역할을 쓰시오.

    (3) 기호 C의 명칭과 작동압력범위를 쓰시오.

    (4) 기호 A의 급수배관의 최소구경[mm]을 쓰시오.

    문제이미지

    (1) 물올림장치, 100L

    (2) 압력챔버, 배관 내 압력저하 시 충압펌프 또는 주펌프 자동기동

    (3) 릴리프밸브, 체절압력 이하

    (4) 15mm

    27

    36~70 [17년-2회 ~ 20년-4회 일부]

    전역방출방식 할론소화설비 분사헤드의 설치기준 3가지를 쓰시오.

    (1) 방사된 소화약제가 방호구역 전역에 균일 신속하게 확산될 수 있을 것

    (2) 할론2402를 방출하는 분사헤드는 해당 소화약제를 무상으로 분무할 수 있을 것

    (3) 기준저장량의 소화약제를 10초 이내 방사할 수 있는 것으로 할 것

    28

    36~70 [17년-2회 ~ 20년-4회 일부]

    펌프가 흡입이 안될 경우 개선방법 2가지를 쓰시오.

    펌프의 흡입수두를 낮게 한다.

    펌프의 마찰손실을 낮게 한다.

    29

    36~70 [17년-2회 ~ 20년-4회 일부]

    다음은 지하구의 화재안전기준 중 연소방지설비의 헤드설치기준에 대한 설명일 때 빈칸을 채우시오.


    [보기]

    - 천장 또는 ( ① )에 설치할 것

    - 헤드 간의 수평거리는 연소방지설비전용헤드의 경우에는 ( ② )m 이하, 스프링클러 헤드의 경우에는 ( ③ )m 이하로 할 것

    - 소방대원의 출입이 가능한 환기구⦁( ④ )마다 지하구의 양쪽방향으로 살수헤드를 설정하되, 한 쪽 방향의 살수구역의 길이는 ( ⑤ )m 이상으로 할 것. 다만 환기구 사이의 간격이 ( ⑥ )m를 초과할 경우에는 ( ⑥ )m 이내마다 살수구역을 설정하되, 지하구의 구조를 고려하여 방화벽을 설치하는 경 우에는 그러하지 아니하다.

    (1) 벽면

    (2) 2

    (3) 1.5

    (4) 작업구

    (5) 3

    (6) 700

    30

    36~70 [17년-2회 ~ 20년-4회 일부]

    4층 이상 10층 이하의 의료시설에 설치하여야 할 피난기구 3가지만 쓰시오.

    피난교, 구조대, 다수인 피난장치, 승강용 피난기, 피난용 트랩

    31

    36~70 [17년-2회 ~ 20년-4회 일부]

    다음은 제연설비에 관한 내용 중 일부이다. 다음 물음에 답하시오.


    (1) 연돌효과(Stack Effect)의 정의

    (2) 연돌효과가 제연설비에 미치는 영향

    (1) 실내외 공기 사이의 온도와 밀도의 차이로 인해 공기가 건물 수직방향으로 이동하는 현상

    (2) 화재 발생 시 실내외 온도 차이로 인해 연기가 상승하여 제연효과 증진

    32

    36~70 [17년-2회 ~ 20년-4회 일부]

    물분무소화설비의 화재안전기준 중 배수설비에 대한 내용이다. 각 물음에 답하시오.


    (1) 경계턱의 기준을 쓰시오.

    (2) 기름분리장치를 설치하는 기준을 적으시오. (단, 설치장소 2곳을 포함할 것)

    (3) 기울기의 기준을 쓰시오.

    (1) 차량이 주차하는 장소의 적당한 곳에서 높이 10cm 이상

    (2) 배수구에는 새어나온 기름을 모아 소화할 수 있도록 길이 40m 이하 마다 집수관, 소화피트 등 설치

    (3) 차량이 주차하는 바닥은 배수구를 향하여 2/100 이상 유지

    33

    36~70 [17년-2회 ~ 20년-4회 일부]

    다음은 펌프의 성능에 관한 내용이다. 다음 물음에 답하시오.


    (1) 체절운전에 대해 설명

    (2) 정격운전에 대해 설명

    (3) 최대운전에 대해 설명

    (4) 펌프의 성능곡선(유량-양정)을 그리시오.

    (1) 정격토출압력 140%를 초과하지 아니한 점

    (2) 정격토출량과 정격토출압력이 100%로 운전하는 점

    (3) 정격토출량의 150%로 운전 시 정격토출압력의 65%로 운전하는 점

    (4) 생략

    34

    36~70 [17년-2회 ~ 20년-4회 일부]

    이산화탄소 소화설비의 전역방출방식에 있어서 표면화재 방호대상물의 소화약제 저장량에 대한 표를 나타낸 것이다. 빈칸에 적당한 수치를 채우시오.

    문제이미지

    (1) 1.0

    (2) 0.8

    (3) 45

    (4) 1125

    35

    36~70 [17년-2회 ~ 20년-4회 일부]

    다음은 물분무소화설비의 설치기준이다. 빈칸안을 채우시오.


    [보기]

    - 차량이 주차하는 장소의 적당한 곳에 높이 ( ① )cm 이상의 경계턱으로 배수구를 설치한다.

    - 배수구에는 새어나온 기름을 모아 소화할 수 있도록 길이 ( ② )m 이하마다 집수관⦁소화피드 등 기름분리장치를 설치한다.

    - 차량이 주차하는 바닥은 배수구를 향하여 ( ③ ) 이상의 기울기를 유지한다.

    (1) 10

    (2) 40

    (3) 2/100